控制圖的原理
日期:2018-09-05 / 人氣: / 來源:www.z588.cn / 熱門標簽: 控制圖的原理
歡迎您訪問博革咨詢官網!博革咨詢是中國首家整合精益生產/六西格瑪/流程再造的咨詢公司,專注于提供 精益生產、6S現場管理、TPM設備管理、精益工廠布局、專業目視化、精益供應鏈、精益研發、六西格瑪管理等綜合性問題解決方案并負責落地實施。
全國咨詢熱線:021-62373515、157-2153-3189
我們承諾:見效快、易復制,目標必對賭!
一.控制圖的原理-波動分布
控制圖觀點認為:
(1)當過程僅受隨機因素影響時,過程處于統計控制狀態(簡稱受控狀態);由于過程波動具有統計規律性,當過程受控時,過程特性一般服從穩定的隨機分布;
(2)當過程中存在系統因素的影響時,過程處于統計失控狀態(簡稱失控狀態)。而失控時,過程分布將發生改變。
SPC正是利用過程波動的統計規律性對過程進行分析控制的。因而,它強調過程在受控和有能力的狀態下運行,從而使產品和服務穩定地滿足顧客的要求。
二.控制圖的原理-統計
受控狀態是生產過程追求的目標,此時,對產品的質量是有把握的。控制圖即是用來監測生產過程狀態的一種有效工具。
控制圖的統計學原理,令W為度量某個質量特性的統計樣本。假定W的均值為μ,而W的標準差為σ。于是,中心線、上控制限和下控制限分別為
UCL =μ +Kσ
CL =μ
LCL =μ -Kσ
式中,K為中心線與控制界限之間的標準差倍數 , Kσ表示間隔寬度。
正常情況下點子分布是正態的,落在控制界限之內的概率遠大于落在控制界限之外的概率。反之,若點子落在控制界限之外,可能是屬于正常情況下的小概率事件發生,也可能是過程異常發生,相對來講,后者發生的概率要大得多。因此,我們寧可以為后者情況發生,這正是控制圖的統計學原理。
點子落在控制界限之內是否一定處于穩態?點子落在控制界線之外是否一定出現異常?這兩個問題的回答都是否定的。
更為科學的判斷應根據概率統計方法對過程進行定量分析,精確計處出狀態的概率值之后再進行過程狀態判斷。
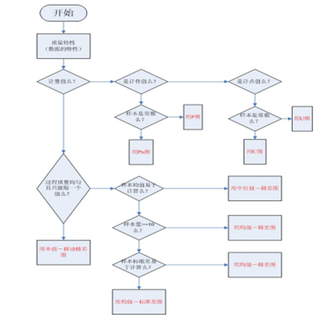
三.控制圖的原理-分類1
各控制圖用途:
均值-極差控制圖: 是最常用、最基本的控制圖,它用于控制對象為長度、重量、強度、純度、時間和生產量等計量值的場合。
均值-標準差控制圖: 次圖與上圖類似,極差計算簡便,故R圖得到廣泛應用,但當樣本大小或0>10或12時,應用極差估計總體標準差的效率減低,最好應用S圖代替R圖。
中位數-極差控制圖: 由于中位數的計算比均值簡單,所以多用于現場需要把測定數據直接記入控制圖進行管理的場合。
均值-移動極差控制圖: 多用于下列場合, (1)采用自動化檢查和測量對每一個產品都進行檢驗的場合; (2)取樣費時、昂貴的場合; (3)如化工等過程,樣品均勻,多抽樣也無太大意義的場合。由于它不像前三種控制圖那樣能取得較多的信息,所以它判斷過程變化的靈敏度也要差一些。
P控制圖:用于控制對象為不合格品率等計數值質量指標的場合。這里需要注意的是,在根據多種檢查項目總起來確定不合格品率的場合,當控制圖顯示異常后難于找出異常的原因。因此,使用P圖時應選擇重要的檢查項目作為判斷不合格品的依據。
(1)連續25個點都在控制限內(顯著性水平為:0.0654)。
(2)連續35個點至多一個點落在控制限外(顯著性水平為:0.0041) 。
(3)連續100個點至多兩個點落在控制限外(顯著性水平為:0.0026) 。
Pn控制圖:用于控制對象為不合格品數的場合。設n為樣本大小,P為不合格品率,則Pn為不合格品個數。由于計算不合格品率需要進行除法,比較麻煩。所以在樣本大小相同的情況下,用此圖比較方便。
C控制圖:用于控制一部機器、一個部件、一定的長度、一定的面積或任何一定的單位中所出現的缺陷數目。例如,鑄件上的砂眼數,機器設備的故障數等等。
U控制圖:當樣品的大小變化時應換算成每單位的缺陷數并用U控制圖。
通用控制圖:
四.控制圖的原理-判穩準則
(1)連續25個點都在控制限內(顯著性水平為:0.0654)。
(2)連續35個點至多一個點落在控制限外(顯著性水平為:0.0041) 。
(3)連續100個點至多兩個點落在控制限外(顯著性水平為:0.0026) 。
五.控制圖的原理-計量型穩定

六.控制圖的原理-計數型不穩定

七.控制圖的原理-多變量型

八.控制圖的原理-分類2
分析用控制圖(判穩)。
控制用控制圖(判異)。
聯系:分析用控制圖通過判穩準則分析過程的穩定性,并得出過程的控制限應用到控制用控制圖,通過判異準則判斷/預測過程的穩定性。
九.控制圖的原理-判異準則
1.點在控制界限外或界限上。

2.排列不隨機:
十.控制圖的原理-判異準則程序實現示例

作者:博革精益六西格瑪










