博革咨詢對精益醫療的理解
日期:2016-11-24 / 人氣: / 來源:www.z588.cn / 熱門標簽: 精益醫療
“錯誤不會自動減少,僅僅因為這樣看來合乎邏輯-因為 有更昂貴的設備,更廣泛地使用計算機,自動化程度更高 ,所以錯誤應該更少... ,有序的流程,當在一個無序的環境中被操作,依然會導致錯誤。所有的錯誤都是嚴重的,我們必須減少它們,將其置于我們的控制之下開始”這句活對于急于精益轉型的國內的醫院來講,恰如其分。博革咨詢(精益生產、六西格瑪管理咨詢領導者)根據給多家醫療機構進行精益管理咨詢的經驗認為,問題不在于醫療組織的專業人員,他們有高度的動機提供富有愛心的醫療關懷;決定一個醫療組織能夠有多偉大,在于其領導體系是否能很好地創造一個優秀和安全的文化,改善整個組織體系,并有效地實施最優方法。
對醫院的精益管理變革中我們要著眼于醫院整體流程,關注物流、人員流和信息流,對醫院在日常工作中遇到的具體挑戰進行分析。 有效識別增值與非增值工作和流程,從流程問題的源頭提出解決方案,并予以實施,持續改進。
根據人員的行為分析改善空間
手術是耗材儲藏室5S現場管理
要進行一目了然的可視化管理
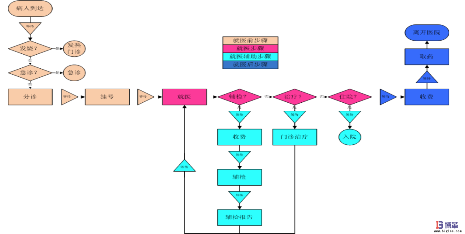
精益醫療需要一個可行的流程:
–保護患者 沒有庫存耗盡
–保護醫院 控制成本
精益醫療需要一個標準的流程:
–不再依賴于一個人
–能夠連貫工作的系統
精益醫療需要一個適應性強的流程
–可以始終運行良好的系統
–能夠隨著成長和變化而改變

對醫院的精益管理變革中我們要著眼于醫院整體流程,關注物流、人員流和信息流,對醫院在日常工作中遇到的具體挑戰進行分析。 有效識別增值與非增值工作和流程,從流程問題的源頭提出解決方案,并予以實施,持續改進。




–保護患者 沒有庫存耗盡
–保護醫院 控制成本
精益醫療需要一個標準的流程:
–不再依賴于一個人
–能夠連貫工作的系統
精益醫療需要一個適應性強的流程
–可以始終運行良好的系統
–能夠隨著成長和變化而改變


作者:博革咨詢










